中考生人生中第一次选择,是上普通高中?还是上中职中专?
现如今,我国普通高中远远没有普及,有些地方可能会有一半的初中毕业生考不上普通高中,剩下的选择只有两个:要么上中等职业学校,也就是咱们常说的职高,要么上普通中专学校。
当然还有第三个,就是辍学回家。初中毕业生年龄较小,打工没人要,回家也干不成什么,父母大都会支持其继续读书,学不到东西,长长个子也成。
所以,中考分数决定学生的选择。
中考成绩超过普通高中录取控制分数线的学生,应该毫不犹豫地选择普通高中。如果中考分数低于控制线下50分,也不用纠结,应果断地选择职高或中专。
一、如何上职高?
如果中考生考不上普通高中,如今80%左右都选择上职高。
上职高有几个好处。
第一、职高也是高中,是职业高中,是以高中课程为主,同时学一些专业课程。毕业后进可攻,退可守。也就是说可以升大学,还可以当蓝领技术工人。
第二、职高都强调对准对口升学,学生毕业可以直接参加对口升学考试,这是高考的一种类型,它不是专升本,不是函授,不是自考,就是真正的高考,可以升入本科学校,或者专科学校,毕业发统考毕业证书。
第三、国家明确提出,中职升学的本科招生计划要达到普通高考投放计划的10%。如今,对口升学的升学率不比普通高中差。
二、如何上中专?
中专学校分为两类:一部分是政府办学,资金来源于财政资金,那么毫无疑问就是公办中专,另外一种是民间办学,这种资金来源于民间自筹资金,也就是大家所说的民办中专。
从管理上分是三类:一是中专有一部分归省教育主管部门直接管理,这种为省属中专,二是一部分为市教育主管部门管理,那么属于市级中专,三是有的归县级教育部门管理,那就是县属中专。
想上中专的学生可以参加中招考试,也可以不参加。
三、如何上3 2和五年一贯制?
如果中考生不愿意上职高和中专,想直接上大专,毕业后拿到专科文凭,有两个选择:3 2和五年一贯制。
有很多考生和家长弄不清什么是3 2和五年制。
所谓3 2,即学3年中专的知识,然后接着学2年大专,毕业发大专文凭。
所谓五年制,即连续上五年,毕业发大专的文凭。
那么,这二者有什么不同吗?
有,3 2,是在中专学校上三年中专接着上两年大专,中专学校本身没有发专科文凭的资格,它必须挂靠一个专科学校,毕业后由这个专科学校发大专文凭。
而五年制是学生直接在专科学校上学,上五年毕业发专科文凭。
二者都是上五年,都是发专科文凭,所不同的是一个在中专学校上,一个在大专学校上。
3 2和五年一贯制,学生必须有中考分数,也就是必须通过中招报考录取。

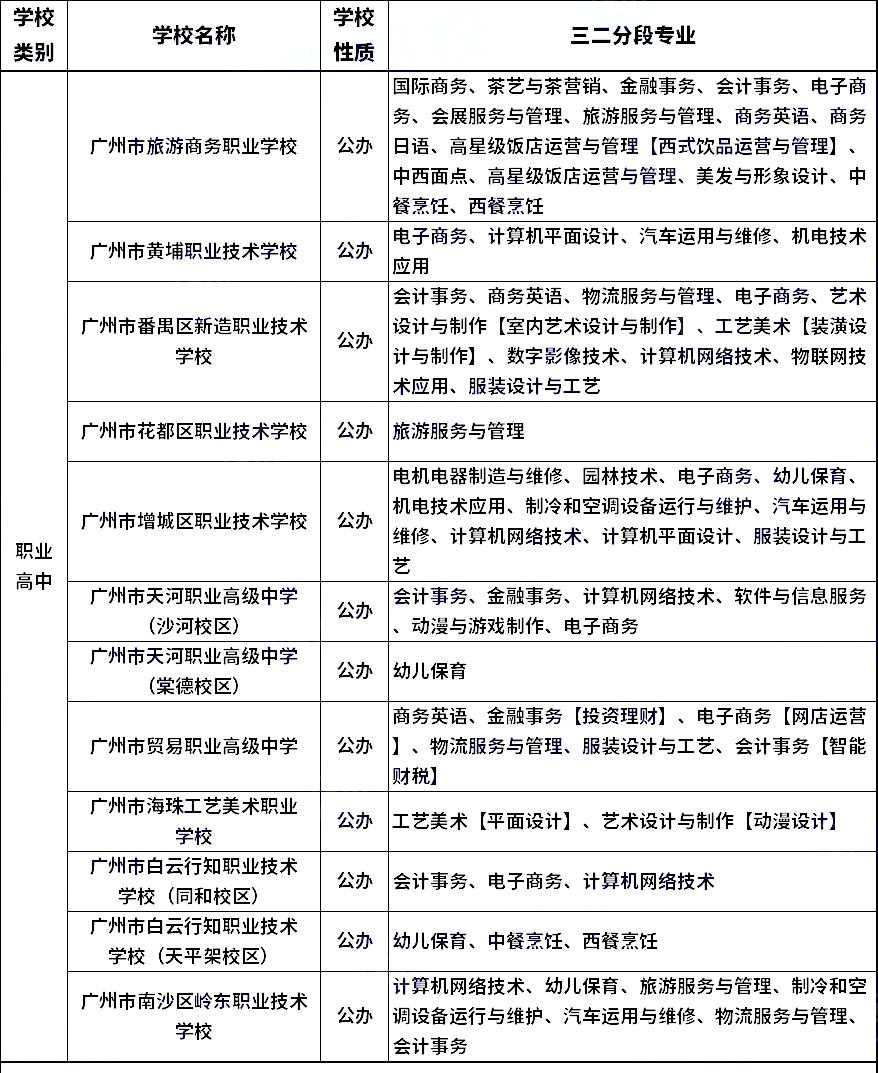
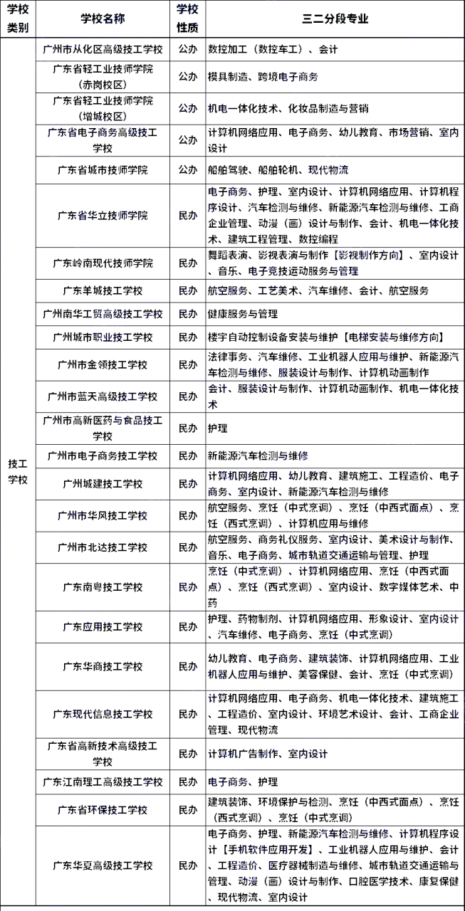
广州中职学校三二分段专业
中职三二分段从2021年纳入广州第一批次招生并且设置最低录取分数线,三二分段专业提前锁定大专学历,备受家长们的关注。
中职君整理了2022年广州中职学校三二分段专业,一共有66所中职学校,76个校区招生(排名不分先后)。建议收藏好!
职业高中

中专学校

技工学校

三二分段专业在第一批次招生,并填报志愿,按照中考成绩择优录取。学生在中职读三年,在对口高职读两年,获得全日制大专学历。






















成立时间:1956年评级得分:93




成立时间:1984年
成立时间:1979年



















成立时间:1981年



成立时间:1965年
1.广州市白云工商技师学院
优势:
智能制造专业突出,与广汽、腾讯等企业深度合作,学生未毕业即被预订,毕业生平均薪资达6800+元。
拥有“真枪实弹”的车间教室,连续8年位列广东技校榜首。
新增“数智营销技术”“商务数据分析”等前沿专业,适应数字经济需求。
2.广东省高级技工学校
优势:
政府重点支持,全省唯一副厅级技校,实验室设备先进(如元宇宙技术应用实验室)。
机电一体化、工业机器人等专业与制造业企业紧密对接,就业率常年保持在98%以上。
3.广东省轻工职业技术学校
优势:
轻工领域特色鲜明,食品加工、服装设计等专业实力强,教学设备先进。
与轻工行业企业合作,提供丰富实习机会,毕业生多进入食品、纺织行业。
4.广东省机械职业技术学校
优势:
机械制造与自动化领域的标杆学校,数控技术、模具设计专业省内领先。
实训基地配备库卡机械臂等先进设备,培养高精度技术人才。
5.深圳市高级技工学校
优势:
投资11亿建设实训基地,无人机实训直接使用大疆生产线,新能源汽修专业拆解特斯拉等高端车型。
新增智能网联汽车技术、人工智能等专业,贴合粤港澳大湾区产业需求。
6.广东省交通职业技术学校
优势:
交通运输类专业(如物流管理、汽车维修)就业率高,与广铁集团等企业合作定向培养。
新增“低空飞行器技术应用”“盾构机操作与维护”等特色交通专业。
7.广东省电子信息职业技术学校
优势:
电子信息与通信技术领域领先,计算机应用、电子技术应用专业实训设备完善。
与华为、中兴等企业合作开发课程,毕业生多进入通信和IT行业。
8.广东省医药职业技术学校
优势:
医药卫生类专业(药学、护理)就业率超95%,与广药集团合作订单培养。
拥有GMP标准药剂实训车间,实践教学资源丰富。
9.佛山市汽车工程学校
优势:
汽车检测与维修专业省内知名,配备智能汽车诊断设备和新能源车实训平台。
新增“车联网技术应用”专业,培养智能汽车领域人才。
10.广州市旅游商务职业学校
优势:
旅游管理、酒店管理专业实操性强,与高星级酒店合作,学生实习覆盖广交会等大型活动。
新增“智慧旅游服务”方向,结合数字化营销技能培养。
其他亮点学校
岭南工商第一高级技校:直播电商专业学生未毕业即成百万粉丝网红。
珠海市建筑工程学校:建筑类专业结合BIM技术教学,实训项目涵盖智慧城市管理。
选择建议
1.看专业匹配度:优先选择与产业需求契合的专业(如智能制造、新能源、电子信息)。
2.关注校企合作:合作企业直接影响实习和就业质量(如白云工商与腾讯、深圳技校与大疆)。
3.考察实训条件:先进设备(如工业机器人、元宇宙实验室)是技能培养的核心保障。
以上排名及信息综合自多个来源,具体选择需结合个人兴趣和职业规划。如需更多招生细节或专业对比,可参考各校官网或教育局
发布的最新数据。









图片加载中…
图片加载中…